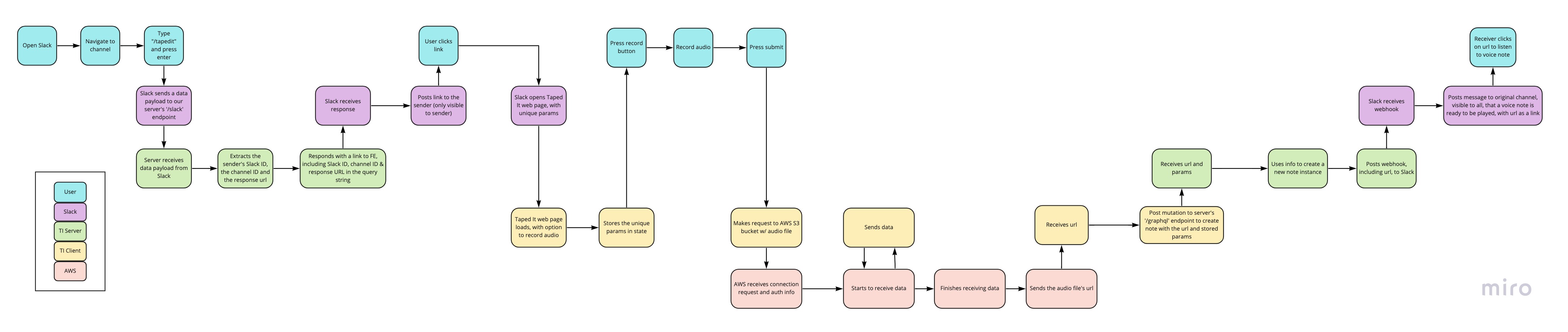
Taped It allows you to send voice notes to your colleagues on Slack
This is Taped It's back end API, deployed via Heroku. You can visit the front-end here.
git clone https://github.com/voice-notes/api.git
npm install
npm start
Visit http://localhost:4000/graphql in your browser to interact with your local database:
npm run cy:open
| Usage | Technology |
|---|---|
| Languages: | TypeScript, JavaScript |
| Server Environment: | Node.js |
| Server: | Apollo Server, Express |
| Database: | MongoDB, Mongoose |
| Query Language: | GraphQL |
| Testing: | Cypress |

