Add Neo4j GraphRAG example with TMDB movies dataset#1532
Merged
skrawcz merged 21 commits intoapache:mainfrom Apr 6, 2026
Merged
Add Neo4j GraphRAG example with TMDB movies dataset#1532skrawcz merged 21 commits intoapache:mainfrom
skrawcz merged 21 commits intoapache:mainfrom
Conversation
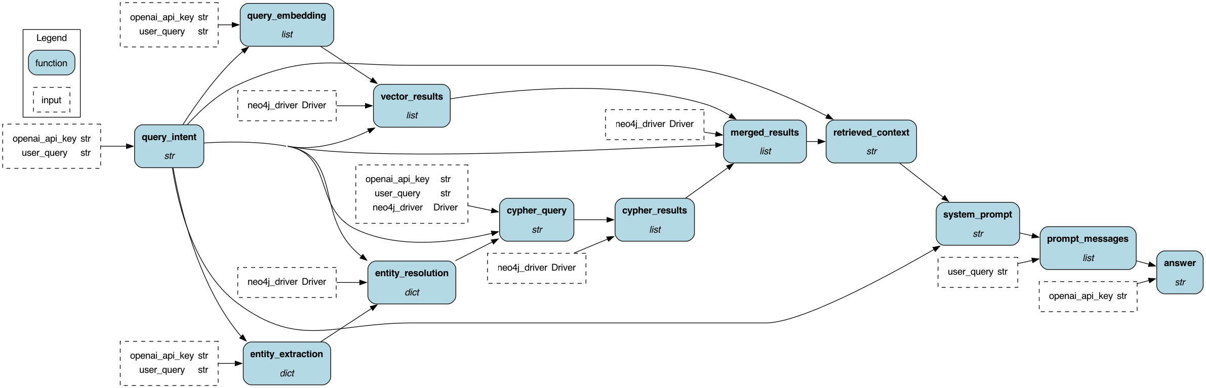
Full pipeline expressed as Hamilton DAGs: - Ingestion: TMDB JSON -> Neo4j via batched Cypher MERGE (4,803 movies, 111k+ person edges, 20 genres, 5,047 companies) - Embedding: OpenAI text-embedding-3-small on Movie nodes with Neo4j cosine vector index - Retrieval: semantic entity resolution + 4-strategy routing (VECTOR / CYPHER / AGGREGATE / HYBRID) with direct Neo4j Cypher - Generation: gpt-4o with graph-grounded context - Passes 40 test queries across all retrieval categories - DAG visualisations in docs/images/
Contributor
Author
skrawcz
reviewed
Apr 4, 2026
skrawcz
reviewed
Apr 4, 2026
Contributor
skrawcz
left a comment
There was a problem hiding this comment.
thanks. almost there. see comments.
Comment on lines
+3
to
+6
| llama-index>=0.10.0 | ||
| llama-index-graph-stores-neo4j>=0.2.0 | ||
| llama-index-llms-openai>=0.1.0 | ||
| llama-index-embeddings-openai>=0.1.0 |
| python run.py --mode ingest --visualise | ||
| ``` | ||
|
|
||
|  |
| python run.py --mode embed --visualise | ||
| ``` | ||
|
|
||
|  |
| python run.py --mode query --visualise | ||
| ``` | ||
|
|
||
|  |
Contributor
elijahbenizzy
left a comment
There was a problem hiding this comment.
Thank you! Licenses would be great, appreciate the example!
Contributor
Author
|
Thank you both for the quick review @skrawcz @elijahbenizzy! Working on addressing all the comments |
…ors (apache#1524) * call decorator.validate() in resolve.resolve so that delayed evaluation of extract_fields works; add unit test * fix new failures in delayed resolve tests by defining dummy functions with valid annotations within the test body * correct probably typo in test name * add note above the 'defensive' hasattr check to explain its presence * add additional tests for resolve + extract_fields; test resolve + arbitrary decorator * add one more test that uses parameterize_sources instead of extract_fields * Apply suggestion from @skrawcz --------- Co-authored-by: Stefan Krawczyk <stefan@dagworks.io>
* Fix release helper: use --no-use-vcs flag and restore twine check - Switch from FLIT_USE_VCS=0 env var to --no-use-vcs CLI flag (flit 3.12.0 does not respect the env var) - Restore twine to prerequisites check - Restore verify_wheel_with_twine call before signing Add release tooling: verification scripts, build fixes, and docs - Add verify_apache_artifacts.py for GPG signature, checksum, and license verification - Add scripts/README.md with build, release, and voter verification instructions (uv-based) - Add .rat-excludes for Apache RAT license header checks - Add verify_ui_build.sh with Apache license header - Fix release helper: add verify_wheel_with_twine function, --dry-run flag, remove -incubating suffix from wheel (invalid per PEP 427), clean up original flit artifacts after creating incubating copies - Add tests, plugin_tests, and representative examples to flit sdist includes * Adds uv run to examples adds uv run to examples * Address PR review feedback - Fix typo: singed -> signed in release helper - Use list unpacking instead of concatenation for files_to_upload - Validate exactly 1 tarball/wheel from glob (not just non-empty) - Add release dependency group (flit, twine) to pyproject.toml - Update README to use uv sync --group release and uv sync --group test - Fix grammar and add --clean flag to uv venv in README - Add uv run prefix to verify_apache_artifacts.py epilog examples - Run ruff format on verify_apache_artifacts.py * Exclude databackend from license check in pre-commit
* Remove license comments from databackend.py Removed Apache License comments from the file. * Fix pre-commit-config --------- Co-authored-by: Stefan Krawczyk <stefank@cs.stanford.edu>
Bumps [lodash](https://github.com/lodash/lodash) from 4.17.23 to 4.18.1. - [Release notes](https://github.com/lodash/lodash/releases) - [Commits](lodash/lodash@4.17.23...4.18.1) --- updated-dependencies: - dependency-name: lodash dependency-version: 4.18.1 dependency-type: indirect ... Signed-off-by: dependabot[bot] <support@github.com> Co-authored-by: dependabot[bot] <49699333+dependabot[bot]@users.noreply.github.com>
) Bumps [brace-expansion](https://github.com/juliangruber/brace-expansion) from 1.1.12 to 1.1.13. - [Release notes](https://github.com/juliangruber/brace-expansion/releases) - [Commits](juliangruber/brace-expansion@v1.1.12...v1.1.13) --- updated-dependencies: - dependency-name: brace-expansion dependency-version: 1.1.13 dependency-type: indirect ... Signed-off-by: dependabot[bot] <support@github.com> Co-authored-by: dependabot[bot] <49699333+dependabot[bot]@users.noreply.github.com>
--- updated-dependencies: - dependency-name: aiohttp dependency-version: 3.13.4 dependency-type: direct:production ... Signed-off-by: dependabot[bot] <support@github.com> Co-authored-by: dependabot[bot] <49699333+dependabot[bot]@users.noreply.github.com>
Bumps [pygments](https://github.com/pygments/pygments) from 2.19.2 to 2.20.0. - [Release notes](https://github.com/pygments/pygments/releases) - [Changelog](https://github.com/pygments/pygments/blob/master/CHANGES) - [Commits](pygments/pygments@2.19.2...2.20.0) --- updated-dependencies: - dependency-name: pygments dependency-version: 2.20.0 dependency-type: indirect ... Signed-off-by: dependabot[bot] <support@github.com> Co-authored-by: dependabot[bot] <49699333+dependabot[bot]@users.noreply.github.com>
Bumps [path-to-regexp](https://github.com/pillarjs/path-to-regexp) from 0.1.12 to 0.1.13. - [Release notes](https://github.com/pillarjs/path-to-regexp/releases) - [Changelog](https://github.com/pillarjs/path-to-regexp/blob/v.0.1.13/History.md) - [Commits](pillarjs/path-to-regexp@v0.1.12...v.0.1.13) --- updated-dependencies: - dependency-name: path-to-regexp dependency-version: 0.1.13 dependency-type: indirect ... Signed-off-by: dependabot[bot] <support@github.com> Co-authored-by: dependabot[bot] <49699333+dependabot[bot]@users.noreply.github.com>
Bumps [brace-expansion](https://github.com/juliangruber/brace-expansion) from 1.1.12 to 1.1.13. - [Release notes](https://github.com/juliangruber/brace-expansion/releases) - [Commits](juliangruber/brace-expansion@v1.1.12...v1.1.13) --- updated-dependencies: - dependency-name: brace-expansion dependency-version: 1.1.13 dependency-type: indirect ... Signed-off-by: dependabot[bot] <support@github.com> Co-authored-by: dependabot[bot] <49699333+dependabot[bot]@users.noreply.github.com>
Bumps [requests](https://github.com/psf/requests) from 2.32.5 to 2.33.0. - [Release notes](https://github.com/psf/requests/releases) - [Changelog](https://github.com/psf/requests/blob/main/HISTORY.md) - [Commits](psf/requests@v2.32.5...v2.33.0) --- updated-dependencies: - dependency-name: requests dependency-version: 2.33.0 dependency-type: direct:production ... Signed-off-by: dependabot[bot] <support@github.com> Co-authored-by: dependabot[bot] <49699333+dependabot[bot]@users.noreply.github.com>
Bumps and [picomatch](https://github.com/micromatch/picomatch). These dependencies needed to be updated together. Updates `picomatch` from 2.3.1 to 2.3.2 - [Release notes](https://github.com/micromatch/picomatch/releases) - [Changelog](https://github.com/micromatch/picomatch/blob/master/CHANGELOG.md) - [Commits](micromatch/picomatch@2.3.1...2.3.2) Updates `picomatch` from 4.0.3 to 4.0.4 - [Release notes](https://github.com/micromatch/picomatch/releases) - [Changelog](https://github.com/micromatch/picomatch/blob/master/CHANGELOG.md) - [Commits](micromatch/picomatch@2.3.1...2.3.2) --- updated-dependencies: - dependency-name: picomatch dependency-version: 2.3.2 dependency-type: indirect - dependency-name: picomatch dependency-version: 4.0.4 dependency-type: indirect ... Signed-off-by: dependabot[bot] <support@github.com> Co-authored-by: dependabot[bot] <49699333+dependabot[bot]@users.noreply.github.com>
Bumps and [yaml](https://github.com/eemeli/yaml). These dependencies needed to be updated together. Updates `yaml` from 2.8.2 to 2.8.3 - [Release notes](https://github.com/eemeli/yaml/releases) - [Commits](eemeli/yaml@v2.8.2...v2.8.3) Updates `yaml` from 1.10.2 to 1.10.3 - [Release notes](https://github.com/eemeli/yaml/releases) - [Commits](eemeli/yaml@v2.8.2...v2.8.3) --- updated-dependencies: - dependency-name: yaml dependency-version: 2.8.3 dependency-type: indirect - dependency-name: yaml dependency-version: 1.10.3 dependency-type: indirect ... Signed-off-by: dependabot[bot] <support@github.com> Co-authored-by: dependabot[bot] <49699333+dependabot[bot]@users.noreply.github.com>
…e#1522) Bumps [braces](https://github.com/micromatch/braces) from 3.0.2 to 3.0.3. - [Changelog](https://github.com/micromatch/braces/blob/master/CHANGELOG.md) - [Commits](micromatch/braces@3.0.2...3.0.3) --- updated-dependencies: - dependency-name: braces dependency-version: 3.0.3 dependency-type: indirect ... Signed-off-by: dependabot[bot] <support@github.com> Co-authored-by: dependabot[bot] <49699333+dependabot[bot]@users.noreply.github.com>
… fix image URLs, add .env.example
Contributor
Author
|
@skrawcz all comments addressed, Ready for re-review, thank you so much ! |
Contributor
|
oh can you add to the ecosystem page please? https://hamilton.apache.org/ecosystem/ |
* Fix release helper: use --no-use-vcs flag and restore twine check - Switch from FLIT_USE_VCS=0 env var to --no-use-vcs CLI flag (flit 3.12.0 does not respect the env var) - Restore twine to prerequisites check - Restore verify_wheel_with_twine call before signing Add release tooling: verification scripts, build fixes, and docs - Add verify_apache_artifacts.py for GPG signature, checksum, and license verification - Add scripts/README.md with build, release, and voter verification instructions (uv-based) - Add .rat-excludes for Apache RAT license header checks - Add verify_ui_build.sh with Apache license header - Fix release helper: add verify_wheel_with_twine function, --dry-run flag, remove -incubating suffix from wheel (invalid per PEP 427), clean up original flit artifacts after creating incubating copies - Add tests, plugin_tests, and representative examples to flit sdist includes * Adds uv run to examples adds uv run to examples * Address PR review feedback - Fix typo: singed -> signed in release helper - Use list unpacking instead of concatenation for files_to_upload - Validate exactly 1 tarball/wheel from glob (not just non-empty) - Add release dependency group (flit, twine) to pyproject.toml - Update README to use uv sync --group release and uv sync --group test - Fix grammar and add --clean flag to uv venv in README - Add uv run prefix to verify_apache_artifacts.py epilog examples - Run ruff format on verify_apache_artifacts.py * Exclude databackend from license check in pre-commit
* Remove license comments from databackend.py Removed Apache License comments from the file. * Fix pre-commit-config --------- Co-authored-by: Stefan Krawczyk <stefank@cs.stanford.edu>
Contributor
Author
|
@skrawcz have added, thank you so much ! |
This file contains hidden or bidirectional Unicode text that may be interpreted or compiled differently than what appears below. To review, open the file in an editor that reveals hidden Unicode characters.
Learn more about bidirectional Unicode characters
Sign up for free
to join this conversation on GitHub.
Already have an account?
Sign in to comment
Add this suggestion to a batch that can be applied as a single commit.This suggestion is invalid because no changes were made to the code.Suggestions cannot be applied while the pull request is closed.Suggestions cannot be applied while viewing a subset of changes.Only one suggestion per line can be applied in a batch.Add this suggestion to a batch that can be applied as a single commit.Applying suggestions on deleted lines is not supported.You must change the existing code in this line in order to create a valid suggestion.Outdated suggestions cannot be applied.This suggestion has been applied or marked resolved.Suggestions cannot be applied from pending reviews.Suggestions cannot be applied on multi-line comments.Suggestions cannot be applied while the pull request is queued to merge.Suggestion cannot be applied right now. Please check back later.
Full pipeline expressed as Hamilton DAGs:
Changes
Adds a standalone Neo4j GraphRAG example to
examples/LLM_Workflows/neo4j_graph_rag/.The full pipeline is expressed as Hamilton DAGs across four modules:
ingest_module.py— TMDB JSON → Neo4j via batched Cypher MERGE (4,803 movies, 111k+ person edges, genres, production companies)embed_module.py— OpenAI text-embedding-3-small embeddings stored on Movie nodes with a Neo4j cosine vector indexretrieval_module.py— semantic entity resolution + 4-strategy routing (VECTOR / CYPHER / AGGREGATE / HYBRID) with direct Neo4j Cyphergeneration_module.py— gpt-4o with graph-grounded contextrun.py— entry point for all three pipelines with--visualisesupportdocker-compose.yml— Neo4j 5 + APOCdocs/images/How I tested this
Manually tested 40 queries covering direct lookup, filmography, co-occurrence, aggregation, multi-hop traversal, semantic similarity, and hybrid filtering. All 40 pass.
Notes
Dataset is TMDB 5000 Movies from Kaggle. Download instructions are in
data/README.md. The existing GraphRAG example in this repo uses FalkorDB — this is a standalone Neo4j variant using direct Cypher retrieval rather than LlamaIndex.Checklist