Skip to content
This repository was archived by the owner on Jan 31, 2023. It is now read-only.
This repository was archived by the owner on Jan 31, 2023. It is now read-only.

[Feature] Mint Hypercert #30

@bitbeckers

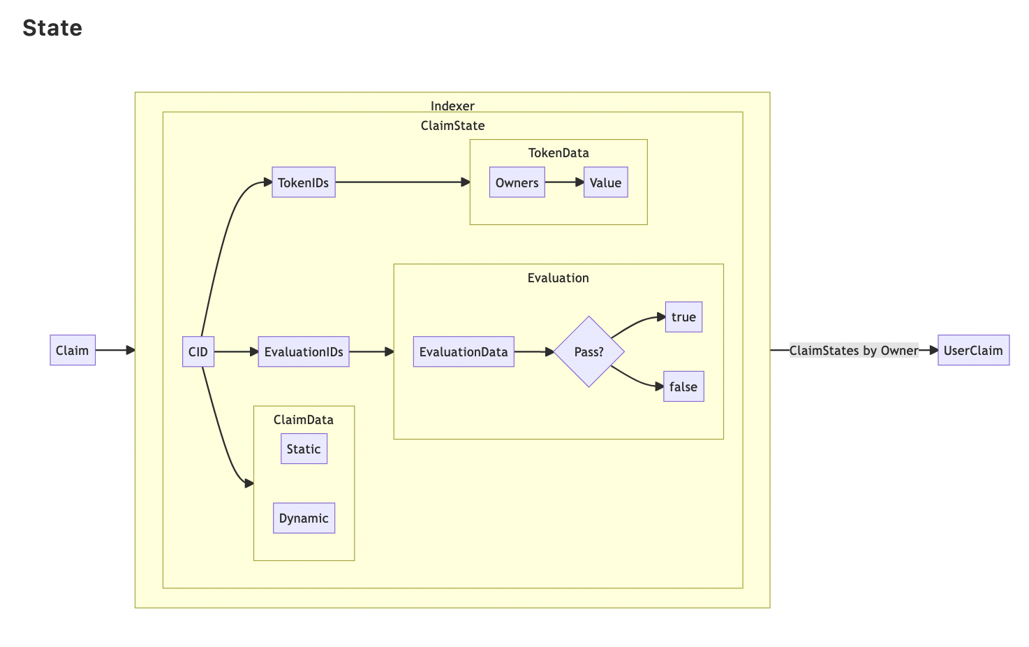
Description

@bitbeckers

Metadata

Metadata

Labels

user storyDefines a user interaction to be implemented

Type

No type
No fields configured for issues without a type.

Projects

Status

In Progress

Relationships

None yet

Development

No branches or pull requests

Issue actions