
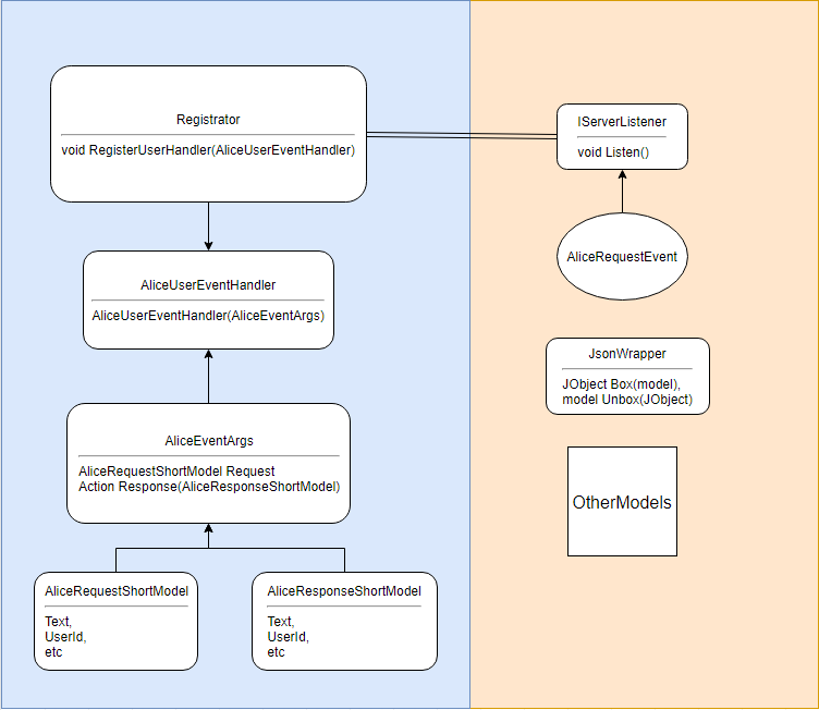
I think that in the domain should be either WebApi, or just some listener (since the request is only one).
The App layer must only depend on the domain interfaces.
There is my suggestion:

Therefore, the user must only subscribe to the event (using the RegisterUserHandler method).